Набор на Вещевую

Статус
В этой теме нельзя размещать новые ответы.
А когда нормальная мафия будет?))
Для вещевой я тупенькая)))
 
Ага, смотрю вы тут уже начали буянить.

Кого интересует - перед игрой я обычно провожу краткий ликбез по правилам. Чтобы не было состояния "яничегонепонимаючтотутнадоделать". Напишите в скайп - shalifar2014 кому интересно, согласуем время и я все объясню. Займет где-то час-полтора.

И добавьте мой скуп в стартпост.
 
Ага, смотрю вы тут уже начали буянить.

Кого интересует - перед игрой я обычно провожу краткий ликбез по правилам. Чтобы не было состояния "яничегонепонимаючтотутнадоделать". Напишите в скайп - shalifar2014 кому интересно, согласуем время и я все объясню. Займет где-то час-полтора.

И добавьте мой скуп в стартпост.
Ого...
Час полтора?
Всё таки это серьёзная заявка.
А кто пройдёт инструктаж получит грамоту?

А без инструктажа нельзя будет управлять персонажем?

P. S. И да я буду не единственным кто так скажет : "яничегонепонимаючтотутнадоделать".
 
А кто пройдёт инструктаж получит грамоту?
Медаль. Шоколадную.

А без инструктажа нельзя будет управлять персонажем?
Можно. Но ведущий не отвечает за то, что с вами может произойти.
545356449660796945.png
 
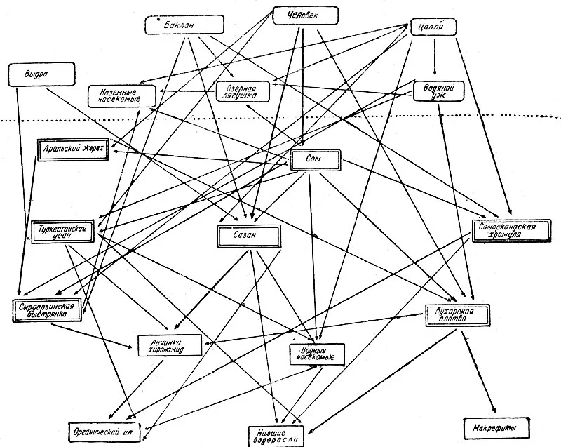
А зачем тебе в мафии бакланы и личинки?
Это не моя прихоть! Это такие правила игры!
В это превращаются игроки после:
3.6. Удача, проклятие и благословение максимально могут достигать 100%.
 
Чет мне уже хочется спрятаться и тихинько пересидеть где-нибудь в ЗЗ.
Я тут глянула одну из Вещевых. Ну как глянула, пыталась, 156 страниц там. Мамочки :eek:
 
Чет мне уже хочется спрятаться и тихинько пересидеть где-нибудь в ЗЗ.
Я не уверена, что ты потянешь билеты в зз.

А может, ты боишься, что Серп опять тебе книжку после игры подарит? :D
 
Чет мне уже хочется спрятаться и тихинько пересидеть где-нибудь в ЗЗ.
Я тут глянула одну из Вещевых. Ну как глянула, пыталась, 156 страниц там. Мамочки :eek:
Другую открой. Она куда короче. И ситуаций там больше нужных.
 
Статус
В этой теме нельзя размещать новые ответы.

Сейчас в теме:

Похожие темы

Ответы
4K
Просмотры
32K
Ответы
3K
Просмотры
34K
Ответы
2K
Просмотры
24K
Ответы
2K
Просмотры
31K
Ответы
2K
Просмотры
19K
Назад
Сверху Снизу